おはようございます、サスケです。
来月、家族で鹿児島県に旅行に行きます。
観光はもちろんのこと、
食事と温泉もとても楽しみです。
食事に関しては、
やはり今はSNSですよね。
youtubeでも、
Xでも、
ティックトックでも、
インスタでも、
今は「鹿児島に来たら絶対にこれを食べろ●選」
とかの動画がたくさんありますので、
そういうので
調べるのが得策です。
そういう動画でも、
ちゃんと棲み分けをしていまして、
例えば、
「家族連れ」
とか、
「ひとりでも入れる」「ぼっち飯」
とか、
「鹿児島中央駅」「天文館」
とか、
家族構成や、
場所で、
絞っていくことが出来ます。
飲食店に関しては、
それで余裕なのですが、
温泉に関しては、
そこまで動画が多い訳ではありませんので、
自分で探す必要があります。
以前は、
検索エンジンで調べてましたが、
今の時代は
本当に楽になりました。
AIに聞けば良いだけです。
例えば、
chatGPTに、
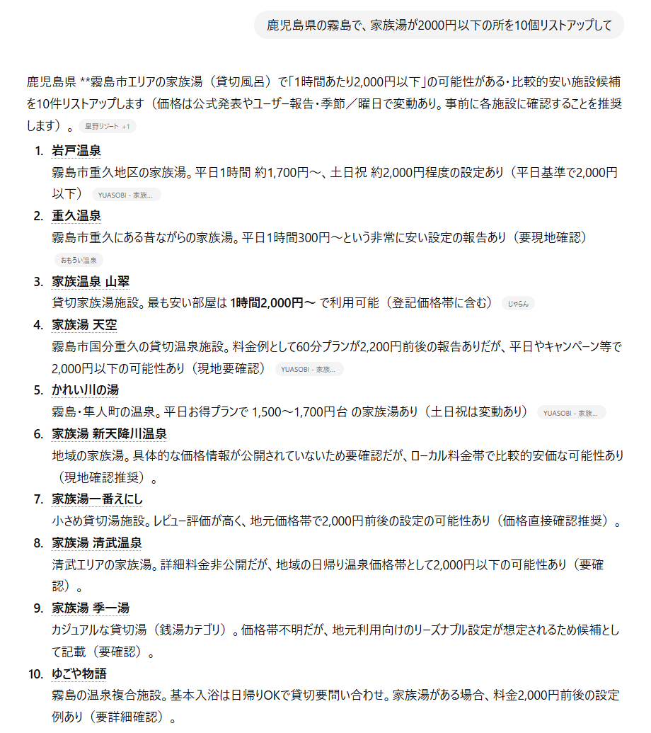
「鹿児島県の霧島で、家族湯が2000円以下の所を10個リストアップして」
と聞いてみました。
その答えがこちら。

chatGPTは、
一瞬でこの答えを出してくれました。
何の土地勘もありませんので、
この情報を頼りに、
グーグルマップ等で、
詳細を調べていけば良いです。
次に、同じ質問を、
AIエージェントのmanusに、
聞いてみました。
その結果がこちら。

manusの方が、
精度は断然高いです!
ちなみになのですが、
上記の結果で、
●新天降川温泉 300円
●重久温泉 300円
ってあるじゃないですか。
これって家族湯(貸切温泉)の値段ですよ?
しかも「ひとり」ではなく、
「一室」です(笑。
なので、
ふたりで入ったら、
ひとり150円。
3人で入ったら、
ひとり100円です。
霧島、ヤバくないですか??
個室風呂ですよ?
貸切風呂ですよ?
これは別府以上ですね〜。
別府も、
市営の銭湯は100円とかで、
(今は値上げされて200円とか300円)
初めて別府行ったときは、
カルチャーショックを受けましたが、
それでも別府の貸し切り風呂は、
安くても1000円くらいです。
それが霧島は、
貸切風呂が300円なんて、
ヤバ過ぎます…
という訳で、
鹿児島の温泉は、
AIに調べて貰ったのですが、
やはりmanusの方が、
時間をかけてしっかり検索してくれますので、
出てくる情報の信頼度は
格段に高いです!
今回は、
「2000円以下の貸し切り温泉」
で調べましたが、
例えば、
「3泊4日 45歳おじさんひとり旅 ホテルは天文館
食べたいもの●●、食べられないもの●●。
1日2〜3か所、有名どころの観光地に行きたい。
夜はサウナか温泉にはいりたい。
詳細なプランを立てて」
という感じに、
manusに頼めば、
かなり良いプランを作ってくれますので、
是非やってみてください!
このmanusには紹介制がありまして、
紹介した方とされた方、
双方に500クレジットが入ります。
よければ私の紹介コードより、
ご登録ください!
https://manus.im/invitation/TMMYOONIIJ4VBEC
サスケ
疑問・質問などがありましたら、 お気軽にご相談くださいませ。
sasuketsusin@yahoo.co.jp